Ozzie Gooen

12101 karmaJoined Berkeley, CA, USA

Bio

I'm currently researching forecasting and epistemics as part of the Quantified Uncertainty Research Institute.

Sequences
1

Amibitous Altruistic Software Efforts

Comments
1156

Topic contributions
4

It seems like recently (say, the last 20 years) inequality has been rising. (Editing, from comments)

Right now, the top 0.1% of wealthy people in the world are holding on to a very large amount of capital.

(I think this is connected to the fact that certain kinds of inequality have increased in the last several years, but I realize now my specific crossed-out sentence above led to a specific argument about inequality measures that I don't think is very relevant to what I'm interested in here.)

On the whole, it seems like the wealthy donate incredibly little (a median of less than 10% of their wealth), and recently they've been good at keeping their money from getting taxed.

I don't think that people are getting less moral, but I think it should be appreciated just how much power and wealth is in the hands of the ultra wealthy now, and how little of value they are doing with that.

Every so often I discuss this issue on Facebook or other places, and I'm often surprised by how much sympathy people in my network have for these billionaires (not the most altruistic few, but these people on the whole). I suspect that a lot of this comes partially from [experience responding to many mediocre claims from the far-left] and [living in an ecosystem where the wealthy class is able to subtly use their power to gain status from the intellectual class.]

The top 10 known billionaires have easily $1T now. I'd guess that all EA-related donations in the last 10 years have been less than around $10B. (GiveWell says they have helped move $2.4B). 10 years ago, I assumed that as word got out about effective giving, many more rich people would start doing that. At this point it's looking less optimistic. I think the world has quite a bit more wealth, more key problems, and more understanding of how to deal with them then it ever had before, but still this hasn't been enough to make much of a dent in effective donation spending.

At the same time, I think it would be a mistake to assume this area is intractable. While it might not have improved much, in fairness, I think there was little dedicated and smart effort to improve it. I am very familiar with programs like The Giving Pledge and Founders Pledge. While these are positive, I suspect they absorb limited total funding (<$30M/yr, for instance.) They also follow one particular highly-cooperative strategy. I think most people working in this area are in positions where they need to be highly sympathetic to a lot of these people, which means I think that there's a gap of more cynical or confrontational thinking.

I'd be curious to see the exploration of a wide variety of ideas here. 

In theory, if we could move from these people donating say 3% of their wealth, to say 20%, I suspect that could unlock enormous global wins. Dramatically more than anything EA has achieved so far. It doesn't even have to go to particularly effective places - even ineffective efforts could add up, if enough money is thrown at them.

Of course, this would have to be done gracefully. It's easy to imagine a situation where the ultra-wealthy freak out and attack all of EA or similar. I see work to curtail factory farming as very analogous, and expect that a lot of EA work on that issue has broadly taken a sensible approach here. 

From The Economist, on "The return of inheritocracy"

> People in advanced economies stand to inherit around $6trn this year—about 10% of GDP, up from around 5% on average in a selection of rich countries during the middle of the 20th century. As a share of output, annual inheritance flows have doubled in France since the 1960s, and nearly trebled in Germany since the 1970s. Whether a young person can afford to buy a house and live in relative comfort is determined by inherited wealth nearly as much as it is by their own success at work. This shift has alarming economic and social consequences, because it imperils not just the meritocratic ideal, but capitalism itself.

> More wealth means more inheritance for baby-boomers to pass on. And because wealth is far more unequally distributed than income, a new inheritocracy is being born.

 

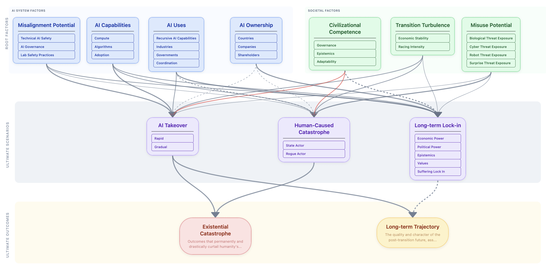
I made this simple high-level diagram of critical longtermist "root factors", "ultimate scenarios", and "ultimate outcomes", focusing on the impact of AI during the TAI transition.



This involved some adjustments to standard longtermist language. 
"Accident Risk" -> "AI Takeover
"Misuse Risk" -> "Human-Caused Catastrophe" 
"Systemic Risk" -> This is spit up into a few modules, focusing on "Long-term Lock-in", which I assume is the main threat. 

You can read interact with it here, where there are (AI-generated) descriptions and pages for things. 

Curious to get any feedback! 

I'd love it if there could eventually be one or a few well-accepted and high-quality assortments like this. Right now some of the common longtermist concepts seem fairly unorganized and messy to me.  

---

Reservations:

This is an early draft. There's definitely parts I find inelegant. I've played with the final nodes instead being things like, "Pre-transition Catastrophe Risk" and "Post-Transition Expected Value", for instance. I didn't include a node for "Pre-transition value"; I think this can be added on, but would involve some complexity that didn't seem worth it at this stage. The lines between nodes were mostly generated by Claude and could use more work. 

This also heavily caters to the preferences and biases of the longtermist community, specifically some of the AI safety crowd. 

Sure thing!

1. I plan to update it with new model releases. Some of this should be pretty easy - I plan to keep Sonnet up to date, and will keep an eye on other new models. 

2. I plan to at least maintain it. This year I can expect to spend maybe 1/3rd the year on it or so. I'm looking forward to seeing what use and the response is like, and will gauge things accordingly. I think it can be pretty useful as a tool, even without a full-time-equivalent improving it. (That said, if anyone wants to help fund us, that would make this much easier!)

3. I've definitely thought about this, can prioritize. There's a very high ceiling for how good background research can be for either a post, or for all claims/ideas in a post (much harder!). Simple version can be straightforward, though wouldn't be much better than just asking Claude to do a straightforward search. 

I'm looking now at the Fact Check. It did verify most of the claims it investigated on your post as correct, but not all (almost no posts get all, especially as the error rate is significant). 

It seems like with chickens/shrimp it got a bit confused by numbers killed vs. numbers alive at any one time or something.

In the case of ICAWs, it looked like it did a short search via Perplexity, and didn't find anything interesting. The official sources claim they don't use aggressive tactics, but a smart agent would have realized it needed to search more. I think to get this one right would have involved a few more searches - meaning increased costs. There's definitely some tinkering/improvements to do here.

Thanks! I wouldn't take its takes too seriously, as it has limited context and seems to make a bunch of mistakes. It's more a thing to use to help flag potential issues (at this stage), knowing there's a false positive rate. 

Thanks for the feedback! 

I did a quick look at this. I largely agree there were some incorrect checks. 

It seems like these specific issues were mostly from the Fallacy Check? That one is definitely too aggressive (in addition to having limited context), I'll work on tuning it down. Note that you can choose which evaluators to run on each post, so going forward you might want to just skip that one at this point.

Sounds good, thanks! When you get a chance to try it, let me know if you have any feedback! 

I can also vouch for this. I think that the bay area climate is pretty great. Personally I dislike weather above 80 degrees F, so the Bay is roughly in my ideal range.

I've lived in SF and Berkeley and haven't found either to be particularly cloudy. I think that it really matters where you are in SF.

"Should EA develop any framework for responding to acute crises where traditional cost-effectiveness analysis isn't possible? Or is our position that if we can't measure it with near-certainty, we won't fund it - even during famines?"

This is tricky. I think that most[1] of EA is outside of global health/welfare, and much of this is incredibly speculative. AI safety is pretty wild, and even animal welfare work can be more speculative. 

GiveWell has historically represented much of the EA-aligned global welfare work. They've also seemed to cater to particularly risk-averse donors, from what I can tell. 

So an intervention like this is in a tricky middle-ground, where it's much less speculative than AI risk, but more speculative than much of the GiveWell spend. This is about the point where you can't really think of "EA" as one unified thing with one utility function. The funding works much more as a bunch of different buckets with fairly different criteria.

Bigger-picture, EAs have a very small sliver of philanthropic spending, which itself is a small sliver of global spending. In my preferred world we wouldn't need to be so incredibly ruthless with charity choices, because there would just be much more available. 

[1] In terms of respected EA discussions/researchers.

"Though I think AI is critically important, it is not something I get a real kick out of thinking and hearing about." 

-> Personally, I find a whole lot of non-technical AI content to be highly repetitive. It seems like a lot of the same questions are being discussed again and again with fairly little progress.

For 80k, I think I'd really encourage the team to focus a lot on figuring out new subtopics that are interesting and important. I'm sure there are many great stories out there, but I think it's very easy to get trapped into talking about the routine updates or controversies of the week, with little big-picture understanding. 

Load more