Executive Summary
In this report, we ask whether the animal advocacy movement should invest more resources into forming party groups focused on animal welfare. For context, we usually encourage animal advocacy organisations to pursue legislative lobbying in general, and there are guides offering advice on how to conduct legislative lobbying for animal advocacy (1,2).
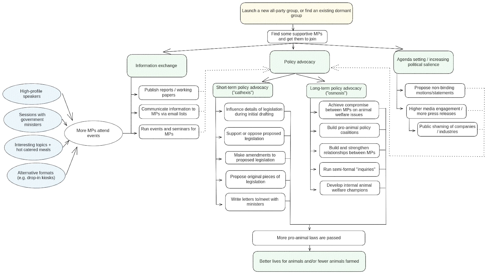
In this report, we focus specifically on party groups. Party groups are informal groups of MPs focused on a particular policy area. Party groups on various topics exist in many legislatures around the world. Party groups are a way to influence animal welfare policy through existing parties. Party groups may influence policy in a number of ways, such as: policy advocacy, in which groups can concretely affect specific details of policy proposals; information exchange, in which groups can provide information to politicians through reports and events; and agenda setting, in which groups make a particular topic more salient in a legislature or in the media. Academic studies show that party groups often have a policy impact. There are two main types of these groups:
- All-party groups (APGs), which draw their membership from across multiple parties in a legislature. The European Parliament's Animal Welfare Intergroup is an example of an APG.
- Sub-party groups (SPGs), which exist inside a single party. The UK's Conservative Animal Welfare Foundation is an example of an SPG.
We do not recommend that the movement invests huge resources into systematically launching party groups around the world. That said, we do believe that party groups are one promising tool among the many available in the legislative lobbying toolbox. While party groups are relatively cheap to run, the policy wins that tend to be obtained by party groups don't seem hugely different from what standard legislative lobbying would achieve. We also emphasise that successfully running a party group is a long-term investment—running a party group requires patience, political acumen, great communication skills, and (for sub-party groups) actively participating in the broader scene of the target political party.
We also identify the countries where there are not yet animal advocacy party groups. In a 2013 publication, Ringe et al conducted a close examination of party groups in 45 of the world's advanced industrial democracies. That study found that of these 45 countries, 25 have some form of party group system. There are 17 countries that already have animal welfare party groups. Therefore, the following countries do not yet appear to have animal welfare party groups in their national legislatures: India, South Africa, Sweden, Germany, Hungary, Indonesia, New Zealand, Norway. This is also true for the subnational legislatures in India's states, South Africa's provinces, Germany's states, Indonesia's provinces, plus some states in the USA and some states and territories in Australia. These jurisdictions would be the most promising opportunities for launching new party groups focused on animal advocacy.
Table of Contents
4. Where Could New Groups Be Established?
5. Cost-Effectiveness Analysis
6.1 All-party group: Animal Welfare Intergroup (EU)
6.2 Sub-party group: Conservative Animal Welfare Foundation (UK)
7. Conclusion and Remaining Uncertainties
1. Introduction
In many democratic legislatures, it is possible to establish informal groups focused on a particular policy area. In this approach, we examine the possibility of establishing groups like these to encourage existing political parties to focus on animal welfare policy.
There are two main types of these groups. Both of these types are part of the umbrella category party groups, which are also called legislative member organisations.
- APG: An all-party group is any voluntary, informal body of legislators across more than one party who share a common interest in a policy area. APGs are also called cross-party groups, intergroups, and interparty caucuses. An example of an APG is the All-Party Parliamentary Group for Animal Welfare (UK).
- SPG: A sub-party group is any voluntary, informal body of legislators within a single party who share a common ideological position or interest in a policy area. SPGs are also called factions or intraparty caucuses.
Party groups are sometimes closely associated with outside actors, such as charities and NGOs. The boundary between party groups and NGOs is often fuzzy. For example, the Conservative Animal Welfare Foundation has strong ties to Conservative Party parliamentarians in the UK, although there is no official affiliation.
Party groups are a way to influence animal welfare policy through existing parties. Typically, the parties involved are the biggest and most influential parties in a country, such as the parties that usually form government. This contrasts with minor political parties that are focused entirely on animal welfare policy (see the previous report in this series, "Minor Political Parties").
2. Theory of Change
Party groups may influence policy in a number of ways:
- Policy advocacy. Groups can concretely affect the details of policy proposals. This can occur over the short-term (e.g. influencing details of particular pieces of legislation) or long-term (e.g. building coalitions to support animal welfare reforms over time). For example, there are instances where the APGs have caused specific passages to be inserted into the text of legislation (3).
- Information exchange. Groups can provide information to politicians, encouraging politicians to either propose, support, or oppose a particular policy. This can involve reports, working papers, email lists, or events and seminars aimed at parliamentarians.
- Agenda setting. Groups can make a particular topic salient, encouraging a legislature to focus on it. This can be achieved through a variety of tactics, including proposing motions and publishing press releases.
3. Policy Impact of Groups
How often do party groups actually influence policy? The weight of evidence does indicate that party groups can have a policy impact that is positive, if modest. This section describes the academic evidence on the policy impact of party groups in general; we turn to the more specific case of party groups for animal advocacy below (see section "Costs and Impacts for Party Groups in Animal Advocacy").
Firstly, there are three seminal academic studies on party groups.
- Thomas (4) studies APGs in Canada, Scotland, Ontario, and the UK. The groups are usually supported by outside actors (e.g. businesses, charities, NGOs) that often provide funding, staff, services, and other resources. External actors often create and support APGs as part of broader lobbying campaigns while acknowledging that APGs are not always the most effective way to achieve their goals. Notably, Thomas finds that these groups can help legislators obtain information and can influence policy. Professional lobbying consultants regard APGs as often less effective than other lobbying tools.
- The book by Ringe et al (3) gives a general study of party groups (both APGs and SPGs) in legislatures around the world. From a sample of 45 democratic countries, the authors find that party groups exist in 25 countries. The authors argue that the main role of party groups is to build social networks between legislators, which in turn allows for greater information sharing for all members of a network. This information includes technical details about and impacts of policies, but also the preferences of other parliamentarians, their constituents, whether a policy can be challenged in court, and so on. Ringe et al demonstrate that there are cases where party groups in the European Parliament have definitely influenced the content of legislation, at times even drafting text and having parliamentarians successfully insert that text into legislation via amendments (3). Party groups appear most likely to affect legislation in the agenda-setting stage or early consideration and drafting stages. The voluntary nature of party groups means they are very diverse in how they run and operate - this also means that groups will vary in their level of policy impact.
- The book by Hammond (5), is a comprehensive study of party groups (both APGs and SPGs) in national policymaking in the US. Hammond argues that party groups are an informal adaptation that allow legislators to deal with the increasing complexity of policy issues and greater contact with constituents and interest groups. Hammond argues that party groups can indeed shape the legislative agenda and influence policy.
Building on the above seminal studies, there are also a few empirical studies that are worth mentioning:
- McGee (6) examine intraparty caucuses in the US. Intraparty caucuses are one type of SPG, but they tend to be large and have broad policy agendas. The results are highly specific to the context of the US House of Representatives - the author repeatedly emphasises how the results are affected by the majoritarian legislature, political polarisation, the concentration of power in the hands of each party's elite, and the specific nature of the Republican and Democrat parties. So, it is unclear whether these results will generalise to animal welfare party groups in other jurisdictions. Drawing on interviews and more than 15,000 policy documents, McGee shows that SPGs in the US House "provide a vital avenue for rank-and-file members to extract policy concessions from party leaders in a highly centralised power structure". Influencing legislation throughout the legislative process, with interview respondents emphasising that "earlier is better", even though closed-door informal negotiations cannot be measured.
- Clarke et al (7) test whether SPGs in the US enable legislators to advance their policy proposals more effectively. The authors find that SPGs can affect legislation in some situations. Specifically, they "find robust evidence that factions in the minority party – and only the minority party – improve their members’ ability to advance their policy proposals. Such effects are large and extend even to the passage of high-profile substantive and significant legislation." The authors find no such evidence for factions in the majority party, concluding that in a majority (governing) party, the party leaders have comparatively more power over the party members.
- Zelizer (8–10) analyses "the causal effect of information on legislators’ policy positions". Zelizer uses field experiments in a US state legislature to test the influence of three types of information that are highly relevant to APGs: staff briefings, cue-taking, and group deliberation. Staff briefing "increased cosponsorship by 60% above baseline rates", and negative briefing reduced cosponsorship and voting support of bills. Taking cues from other legislators "is nearly 80% as effective as direct briefings". Deliberations within party groups "increased both cosponsorship and roll call voting support" and also reduces polarisation on a bill.
- Subsequently, Zelizer (11) found that this additional support may carry over to similar bills introduced in the future, though this appeared to be limited to closely related bills (rather than all bills relating to a broad issue). Zelizer concludes with a view that is optimistic, if modest, about the effects of information on legislators' policy positions: "Persuasion was robust when legislators were provided technical expertise about bills; it lasted for years and crossed over to bills with related content. Legislators did not respond to a meeting with a special interest by simply supporting all of their bills, nor to a poll of constituents by persistently changing their voting behaviour. This suggests that legislators are trying to learn about the content of proposals, recall what they are given, and rely on this information when deciding what position to take. It is a relatively sanguine view of legislative persuasion."
- Camp et al (12) also use field experiments to test whether providing information to legislators changes those legislators' policy positions. The results show that information changes legislators' positions when provided by legislative staffers, but not by lobbyists. The authors conclude that legislators are cautious when provided information by lobbyists, though it is also possible that the findings are attributable to the experimental design. For our purposes, it may be important to present and frame information in a way that appears trustworthy and appears buy-in from legislators, and repeated interactions through a party group is one way to accomplish this.
It is also worth reporting the following passage. This excerpt was written in an email by an animal advocate running a CPG and also conducting more traditional forms of lobbying. They write that party groups "are quite a lot of work to organise and maintain, and return on investment (in terms of policy influence and impact) is limited. They can be useful for relationship building and establishing the name and profile of the organisation that coordinates the group, but their effectiveness as a vehicle for policy change is limited. I think this is partly due to their bipartisan make up which can limit the types of issues the group is willing to engage on. That said, they can certainly still add value. Politicians love physical events and forums because they are more tangible and they can engage on a personal level. You could hold a physical event that attracts 30 people and it would have more impact on a politician than an online event that attracts 300. However, that needs to be balanced against the additional time and resources required for the physical event."
4. Where Could New Groups Be Established?
Are there countries where animal welfare groups don't already exist and could be established? In the table below, we divide the world's democratic countries into countries that do not have an animal welfare APG in their legislatures and countries that do have an animal welfare APG in their legislatures. We also list countries we are unsure about and countries that do not have any APGs.
The list builds on the analysis conducted by Ringe et al (3). In that study, Ringe et al examined 45 countries in detail for whether APGs are present in those countries' legislatures. The 45 countries chosen were advanced industrial democracies, defined as countries that were "members of the OECD, EU, or G-20 and have 'institutionalised democracy' scores of 8, 9 or 10 in the 2009 Polity IV database". Ringe et al found that 25 of these 45 countries had some form of APG system, while the remaining 20 countries did not have any APGs.
For each of the 25 countries that do have an APG system, we searched for whether that country has an APG dedicated to animal welfare/advocacy. We also asked local advocates where possible.
Promising Jurisdictions We do not think that these jurisdictions have animal welfare APGs. Note that some of these jurisdictions may simply have an animal welfare APG without an online presence. | Australia (there was previously one until the 2019 election) India (+ its states) South Africa (+ its provinces) Sweden. Germany (+ its states) (there was previously one active in the mid-2010s) Hungary. Indonesia (+ its provinces) New Zealand (though the idea has been mentioned by the government in 2022) Norway. Some states/territories of Australia: SA, TAS, QLD, ACT, NT, VIC* Some states of the USA: AL, AK, AR, DE, FL, GA, HI, ID, IL, IN, IA, KS, KY, LA, ME, MD, MN, MS, MO, MT, NE, NV, NJ, NM, NY, NC, ND, OH, OK, OR, RI, SC, SD, TN, UT, VT, WV, WI, WY | |
Jurisdictions with an animal welfare APG.
Note that some of these countries' APGs may be dormant or inactive (e.g. Australia). | Finland (3) Some states of Australia: NSW, WA** Some states of the USA: AZ, CA, CO, CT, MA, MI***, NH, PA, VA, WA Devolved countries of the UK: Scotland, Wales, Northern Ireland | |
| Countries that do not have APGs in their legislatures Source: Ringe et al (3). | Argentina Austria Bulgaria Cyprus Czechia Denmark Greece Iceland Ireland Latvia | Luxembourg Malta Mexico Netherlands Portugal Romania Slovakia Slovenia Spain Turkey |
Countries that may warrant further investigation.
These are democratic countries that were not analysed by Ringe et al (3). They may or may not have APGs in their legislatures. | Taiwan Uruguay Costa Rica Mauritius Botswana Cape Verde Malaysia Trinidad and Tobago Jamaica East Timor Suriname Panama Philippines Thailand | Namibia Croatia Sri Lanka Montenegro Ghana Albania Dominican Republic Mongolia Guyana Serbia Moldova Singapore Lesotho North Macedonia |
*The state legislature of Victoria (Australia) has an MP from an animal advocacy party.
**The group in Western Australia (Australia) has a specific focus on greyhounds.
***The group in Michigan (USA) is a sub-party group, not an all-party group.
5. Costs and Impacts for Party Groups in Animal Advocacy
In this section, we analyse the financial costs and policy impacts of some existing, successful party groups in animal advocacy. Our overall conclusions are as follows. Firstly, party groups seem relatively cheap to run. Secondly, the policy wins—while often meaningful and high-impact—don't seem hugely different from what could be achieved by other approaches to legislative lobbying. These findings fit with the view that party groups appear to be one tool among the many available to legislative lobbying organisations.
5.1 Cost of running a party group
To run an animal welfare party group, the main expense is paying for a staff member to act as the secretariat, and there are occasional additional expenses for administration, document design, small payments to consultants, etc. In total, we expect that running a group would cost roughly ~$40,000 USD a year.
The Animal Welfare APG's financial statements (13) reveal that the annual income and expenditure is steady from year to year, consisting of:
- Income of around £30,000 (~$38,000 USD). This comes from two key sources: the RSPCA (roughly two-thirds) and the Petfood Manufacturing Association (roughly one third). In addition, there are small contributions from general membership.
- Expenditure of around £30,000. Almost all of this (97%) paid for the secretariat (which appears to be one part-time staff member), and the remaining few hundred dollars went to administrative costs. There are occasionally additional expenses for particular projects. For example, £3,000 was spent in 2019-2020 on "Data Analyst for Small Abattoir Mapping".
We get a similar picture from the Animal Welfare Intergroup in the EU Parliament. Financial statements (14) show that the sole cost of the Intergroup is the secretariat, which is coordinated by Eurogroup for Animals. Specifically, this involves "the provision of a part time member of staff in charge of running the Intergroup Secretariat as well as the involvement of the Eurogroup for Animals' policy experts when needed". Specific costs aren't given, but this is consistent with a total expenditure similar to the £30,000 from the UK Animal Welfare APG. These contributions are comparable to those for the UK's other APGs (4).
5.2 Impact case study: EU Intergroup
Turning now to the impact of existing groups, we have chosen to analyse two successful groups in particular. One is the European Parliament's Intergroup for Animal Welfare, and the other is the Conservative Animal Welfare Foundation (following section).
The Animal Welfare Intergroup (also known as the Intergroup on the Welfare and Conservation of Animals) is an APG of MEPs in the European Parliament. This APG is one of the oldest and largest in the European Parliament (15). Landorff reported in the 2010s that the Intergroup's official membership consisted of 44 MEPs, who came from six different political party alliances and six member states (16). The Intergroup has rules for membership and participation that are quite formal and comprehensive compared to other Intergroups in the European Parliament (16). The Intergroup hosts monthly meetings. Not all MEPs who are members of the Intergroup attend, though external guests and MEPs' assistants do attend also. Meetings typically have two speakers. It is striking for our purposes that one of these two speakers is almost always a representative of Eurogroup for Animals or other animal advocacy organisations (16). This means that the Intergroup directly facilitates communication from animal advocacy organisations to interested MEPs.
We depend on academic sources for the attribution of policies to the Intergroup, and the most recent of these were written in 2013. Therefore, our analysis ignores the Intergroup's successes over the past decade. However, it still provides a useful sample for understanding the Intergroup's impact over a particular time period, which can give us an idea of a party group's impact per year. The major policies attributed to the Intergroup, as of 2013, are as follows (3,15,17): a ban on the trade in seal products; amendments on animal experimentation; the withdrawal of subsidies for long-distance animal transport; and a ban on cat and dog fur. The Intergroup also successfully had animals classified as "sentient beings", rather than products, in the Lisbon Treaty. We have not attempted to calculate the impact of this success, though we found that the impact may have been positive in our previous report on symbolic legislation (18).
Ban on trade in seal products
The Intergroup obtained a ban on the sale and import into the EU of seal products (3,15,17). This was enacted in 2009 by the Regulation No 1007/2009 on the Trade in Seal Products. Prior to the Regulation, the EU was an important market for seal products, with products coming from hunts of wild seals in Canada, Greenland, and a few other places. Seals are typically killed at below 3 months of age (19). The welfare impacts of the seal harvest are described in detail by Butterworth and Richardson (19). This scientific review found that the hunt, during which seals experience considerable distress, "compares extremely unfavourably with the societal and legal expectations for commercial slaughter conditions".
How did the 2009 Regulation affect the number of seals killed? The average seal harvest pre-2009, summed across both Canada (20) and Greenland (21), was 464,788 seals. The average seal harvest post-2009 was 210,210 seals. Therefore, we estimate that the EU 2009 Regulation has prevented 254,578 seals from being slaughtered each year.
We assume that any differences in the seal catch before and after 2009 is entirely attributable to the 2009 Regulation. This is reasonable given that a sharp decline in seal harvests is visible in the data from 2009 exactly (especially in Canada) and that the government of Canada was sufficiently concerned about the economic impact of the Regulation to launch a complaint at the WTO. We assume that the 2009 Regulation is entirely attributable to the activity of the Intergroup. This assumption is based on interviews from MEPs reporting as such (3), though it is possible that a similar policy would have passed even without the activity of the Intergroup. Our estimate only accounts for the seal harvest in Canada and Greenland, the two places where almost all of the harvest happens, though there are comparatively small harvests in Namibia, Russia, Norway (22).
We assume that there are no indirect effects. In practice, consumers might substitute towards buying different things (e.g. leather) and producers might substitute towards hunting different animals (e.g. fish). Higher seal populations might cause suffering (or reduce suffering) experienced by seals and other wild animals. This ban also set important precedent for regulating international trade on the basis of animal welfare (see our report on animal welfare and trade).
Amendments on animal experimentation
The Intergroup obtained "amendments on animal experiments" in the 2006 REACH chemical legislation (Regulation No. 1907/2006 concerning the Registration, Evaluation, Authorisation and Restriction of Chemicals) (3,15). The REACH legislation was a new regulatory regime for chemicals sold in the EU. As part of the REACH's requirements, companies were obligated to perform new tests to evaluate the safety of chemicals. This involved animal testing. According to Taylor's 2018 calculations (23), "over 2.2 million animals have already been used in new tests for REACH registrations."
Two important statements in REACH relating to animal testing are (23):
- Article 1(1): "[...] This Regulation should also promote the development of alternative [i.e., non-animal] methods for the assessment of hazards of substances."
- Article 13(1): "Information on intrinsic properties of substances may be generated by means other than tests, provided that the conditions set out in Annex XI [of the Regulation] are met. In particular for human toxicity, information shall be generated whenever possible by means other than vertebrate animal tests, through the use of alternative methods [...]"
- Article 25(1): "In order to avoid animal testing, testing on vertebrate animals for the purposes of this Regulation shall be undertaken only as a last resort. It is also necessary to take measures limiting duplication of other tests."
To help reduce the number of animal tests conducted, REACH provided a number of alternative methods. These alternative methods involved using and/or adapting existing data, conducting experiments in vitro, using computer models, and arguing that the information required in a particular case is unnecessary. Official data shows that these alternative methods were used for 89% of information requirements, meaning that 11% of information requirements were met by animal tests (24).
So, we can reason that:
- The number of animals who have been used for experiments to meet the requirements of REACH is roughly ~2.2 million, according to Taylor's calculations conducted in 2018 (23).
- Based on official data, the number of animals used in experiments to meet the requirements of REACH is ~11% of the number that would have been used, had the REACH legislation not permitted alternatives to animal testing. (This assumes that the number of animals used is roughly proportional to the total number of registrations made.)
- 2.2 million animals is 11% of 20 million. Therefore, these numbers imply that 17.8 million animals were spared experimentation due to the availability of alternatives in the REACH legislation.
We assume that the clauses in the REACH legislation reducing animal experimentation are entirely attributable to the Intergroup, based on published interviews from MEPs (3). This may overestimate the role of the Intergroup - other animal advocacy organisations had expressed concern with the effects of REACH on animals, and the amendments to protect animals seem to have arisen from a joint campaign at the very least (23).
Withdrawal of subsidies for long-distance animal transport
The Intergroup succeeded in abolishing subsidies paid to businesses that export live cows from the EU (17). One MEP interviewed by Ringe et al (3) reported that they were "100 percent sure that [...] that was the intergroup". Before these subsidies were abolished, businesses were paid, for each cow, the difference between the price of cows in the EU and the price of cows in the importing country. Data of EU's cow exports don't really show a clear break before and after 2013 (25). The EU's live cow exports would have been affected by other political and policy changes happening around the same time (e.g. accession of countries). As a conservative assumption, we will assume that this policy had no impact on the number of cows exported live from the EU. In reality, we expect that this policy would indeed have had a meaningful impact, perhaps affecting a proportion of the ~500 to 600 thousand cattle exported live each year around 2013. Due to data limitations, and the fact that the scale of this policy would be relatively small compared to the other four policies we do model, we are comfortable ignoring this impact purely for the purpose of this report.
Ban on cat and dog fur
The Intergroup obtained a ban on the sale and import into the EU of cat and dog fur. This ban was applied from 31 Dec 2008 (26), though a voluntary ban had already been in place since 2002 (27). The problem facing policymakers was that some products nevertheless used cat and dog fur either unlabelled or mislabelled, with the main products being "jackets and coats, scarves, neckerchiefs, key rings and skin" (26). As part of the 2008 ban, the European Commission and some Member States provided resources for officials to use in identifying cat and dog fur. There are two main reasons we exclude this policy from our analysis. Firstly, the scale of the ban was quite small. For example, in 2010, Member States report that 67 consignments were seized at the border, and 40 consignments were seized in shops and retailers (26). Member States expressed concern that it was difficult to enforce the ban for products purchased from online retailers. Secondly, the ban was placed on fur produced from cats and dogs, but not from other animals. It is unclear if this ban would actually have caused fewer animals to be farmed for their fur. Rather, it is possible that cat and dog fur products banned from the EU were simply sold to other countries instead, or that consumers and manufacturers simply switched to fur produced from other animal species - this latter possibility is concerning, as farming smaller animals (e.g. rabbits) may mean that more animals were farmed to produce a particular quantity of fur. The European Fur Breeders Association reported that "the ban did not have a negative impact on fur trade" (26). Subsequent analysis showed that cat fur products were still being sold in the EU in 2017 (28). We suspect that a detailed analysis on this policy would reveal that the benefits for animals would have been small.
Phase-out of battery cages?
Corbett et al. (15) attribute to the Intergroup the EU's phase-out of battery cages for egg-laying hens. We have been unable to verify the Intergroup's contribution to this policy. If we were to model the impact of this policy, we are confident that we would conclude that this policy had a very large, positive impact for animal welfare (29).
5.3 Impact case study: Conservative Animal Welfare Foundation
For sub-party groups, the most relevant case study is the Conservative Animal Welfare Foundation (CAWF). Established in 2016, this group is associated with the Conservative Party in the UK. The CAWF is actually a campaign and lobbying group with no official affiliation with the Conservative Party. However, the CAWF has strong ties with many legislators within the Conservative Party. This is precisely the type of group that the animal advocacy movement could consider replicating (for any major political party), which is why we examine CAWF in this case study.
The website lists about a dozen formal patrons - these are mostly Conservative MPs, including some MPs who previously held Minister positions, but some are the spouses of Conservative MPs, and other patrons are closely associated with the Conservative party in other ways. Notably, some MPs associated with CAWF are also closely involved in the All-Party Parliamentary Group for Animal Welfare (30). The CAWF also works with MPs from other parties.
We spoke with CAWF via email, and their representative mentioned six major policy successes: mandatory CCTV in England's slaughterhouses; UK ivory ban; including crustaceans and cephalopods in the Animal Welfare (Sentience) Act; Defra’s Action Plan For Animal Welfare; proposals added to the Animal Health and Welfare Pathway; the Conservative manifesto commitment to end live exports; and a ban on glue traps.
Mandatory CCTV in slaughterhouses in England (2018)
The CAWF helped to secure the introduction of mandatory CCTV into England's slaughterhouses in 2018. The CAWF spoke with politicians to press for this measure (e.g. Farming Minister), and these discussions may have contributed to the measure being included in the 2017 Conservative manifesto and then becoming law.
In a previous report, we analysed the impact of CCTV cameras in slaughterhouses. We concluded that this policy probably reduces the number of animal welfare non-compliances (and therefore the amount of suffering) at slaughter. We expect that these benefits would be meaningful, but modest in scale. On the other hand, almost all of England's slaughterhouse throughput (98% of poultry) already took place in slaughterhouses with CCTV installed voluntarily by 2013 (31).
UK ivory ban (2018)
The CAWF coordinated a letter supporting a ban on ivory in the UK, and this letter was signed by Conservative MPs and Conservative organisations.
While there is no comprehensive data available, the scale of the UK ivory trade was probably somewhere in the vicinity of several thousand pieces of ivory sold each year (32,33). Most of these are antiques, and only a minority would be from recently killed elephants. Both the UK and the Conservative party had already demonstrated a track record of restricting the UK trade in ivory and other wildlife products (34).
Conservative manifesto commitment to end live exports (2019)
In 2019, the Conservative Party's manifesto included a commitment for a ban on live exports for fattening and slaughter (but not for breeding) by 2024. The CAWF heavily campaigned for this policy and was publicly attributed by politicians as having made an important contribution (35,36). The policy was included in the Kept Animals Bill, though this Bill was subsequently dropped. The government has stated that they will be "taking forward measures in the Kept Animals Bill individually during the remainder of this parliament," though it remains to be seen whether this promise materialises (37).
In a previous report, we analysed the impact of banning live export (38). We concluded that this policy probably reduces a meaningful amount of suffering, but only for a small number of animals and only for a small proportion of their lives. Based on older 2016 data, the UK exports roughly 550,000 live animals to the EU each year (39). This excludes chickens. Exports to the EU account for about two-thirds of the UK's total live exports by value (39), so we could expect the total number of animals exported live by the UK to be around 800,000 per year. These figures are from before Brexit and could have changed since the UK left the EU. Live export numbers have decreased substantially over time (40). In more recent years, between 25,000 and 50,000 sheep and calves have been exported from Great Britain annually (41). It is unclear how much of this decrease is due to conscious policy change and how much is due to temporary administrative barriers resulting from post-Brexit trade negotiations. Live export numbers have decreased over time in other countries (e.g. Australia (38)). However, there is nothing to prevent the live exports numbers increasing once again, especially when border posts are in place in the EU.
Therefore, it would be reasonable to expect a live export ban to prevent a few hundred thousand animals being exported live from the UK each year. Since two-thirds of the UK's live exports are to the EU, the journey times for most of these animals would probably be relatively short (hours or days). A minority of animals may experience longer journey times. As such, a live export ban would probably prevent somewhere in the vicinity of 5,000 animal-years of suffering per year. Given the public support in the UK for a live export ban (42), only a proportion of this policy would be attributable to CAWF (though it may well be a large proportion or even a majority).
Decapod crustaceans and cephalopods included as sentient beings in the Animal Welfare (Sentience) Act 2022
The CAWF campaigned heavily for the inclusion of decapod crustaceans and cephalopods as sentient beings in the Animal Welfare (Sentience) Act 2022, and called for an end to the live boiling of crustaceans.
CAWF's campaign was widely reported in the media, both in the UK and overseas. One of a couple of groups campaigning for this, though the CAWF campaign appears to have been significant.
Given the immense scale of humans' exploitation of decapod crustaceans and cephalopods in the UK, this has the potential to be a very high-impact win. The precise impact will hinge on what future regulations are created as a result of this new law. The inclusion of decapod crustaceans and cephalopods as sentient beings will probably cause concrete improvements in the lives of these animals, as we concluded in our recent report on this topic (18): "Though the sentience of decapod crustaceans and cephalopods has now been recognised, they are still not included in even the basic protections of the Animal Welfare Act, and they are certainly not protected by more detailed secondary legislation, such as a Code of Practice. This makes the recognition of their sentience relatively symbolic so far, but since this is a recent development, it will be important to see if they are later included in the Animal Welfare Act (2006) or other legislation, as the government-commissioned report recommends. [...] Also remarkably, as part of the UK recognition of animal sentience, an independent committee of animal sentience is to be established with the task of ensuring that other government departments pay due respect to animal sentience in their decision-making. The independent nature of this committee could be an asset, since it will make it less likely that it will be captured by industry interests. The government has said that sentience will not take priority over other considerations when formulating legislation, but this is still very significant. If properly implemented, this would make the UK’s recognition of sentience more concrete and less purely symbolic than any of the other cases we have discussed in this report."
Defra’s Action Plan For Animal Welfare (2021)
Defra's Action Plan For Animal Welfare 2021 was based heavily on the CAWF's 2019 manifesto document. This manifesto document included 30 animal welfare proposals. The Action Plan includes: reforms for animal welfare during transport within the UK; considering the reform of the use of farrowing crates for pigs and cages for hens; considering additional welfare improvements at slaughter; preventing farmed animal attacks by dogs; and a consultation on animal welfare labelling. Notably, the labelling consultation was dropped in July 2023.
Since this is an Action Plan rather than a concrete policy, it is difficult to estimate the number of animals who may benefit from this policy win. It is also possible that some of these components would have been included in the Action Plan even without CAWF's work. Nevertheless, if some of these proposals do make their way into concrete policies, the scale of the animal welfare benefits may be large.
Proposals added to the Animal Health and Welfare Pathway (2022)
The CAWF made a collection of proposals for inclusion in the Animal Health and Welfare Pathway. These proposals were added to the Pathway, and some of these proposals were not included in the original scope of the consultation. The Animal Health and Welfare Pathway prioritises areas for welfare improvement for pigs, cows, sheep and poultry. Notably, these priorities include switching broiler chickens to slow-growing breeds; shifting away from the use of enriched cages towards cage-free systems for egg-laying hens; and reducing confinement of sows during farrowing. The Pathway also offers financial support to farmers to pay for some animal welfare improvements.
Like the Action Plan discussed above, it is difficult to say what the concrete policy impact of the Animal Health and Welfare Pathway would be. However, if some of these proposals are implemented—particularly the poultry welfare improvements—then the scale of the animal welfare benefits may be immense.
Banning glue traps in the UK
The CAWF offered support to the campaign to ban glue traps in the UK. The ban on glue traps has now passed into law, though there is an exemption available for "professional pest controllers on an exceptional basis, to preserve public health or safety where there is no suitable alternative" (43).
Cox (44) estimates that a glue trap ban would cause a moderate reduction of suffering for each rodent who would have otherwise been killed by a glue trap. There are probably around 10 million rats in the UK (45), and local authorities "dealt with 225,430 residential rodent infestations in 2022" (46). On one hand, many rats would be killed by people other than local authorities, and glue traps kill wild animals other than rats (44). On the other hand, not all traps are glue traps. Therefore, it is probably reasonable to expect that a glue trap ban would prevent hundreds of thousands, or perhaps millions, of animals being killed by glue traps each year.
7. Conclusion
We do not recommend that the movement invests huge resources into systematically launching party groups around the world. However, party groups appear to be one promising tool among the many available to legislative lobbying organisations. The most appropriate lobbying tool (whether party groups or some other tool) should be chosen by on-the-ground experience and knowledge of the specific policy context.
In this report, we have found no indication that party groups should be privileged over other forms of lobbying. While party groups are relatively cheap to run, the policy wins that tend to be obtained by party groups don't seem hugely different from what standard legislative lobbying would achieve. We also emphasise that successfully running a party group is a long-term investment—requiring patience, political acumen, great communication skills, and actively participating in the broader scene of the target political party.
Acknowledgements
We are grateful to the people who offered their wisdom about the policy impacts of party groups, and to members of our network who generously helped us to find country-specific information.
Bibliography
1. Coller Animal Law Foundation. An Introduction to Legislative Advocacy [Internet]. 2023. Available from: https://calf.law/legislative-advocacy-introduction
2. Flores C, Bryant C. INSTITUTIONAL CHANGE: A GUIDE TO MAXIMIZING FARMED-ANIMAL WELFARE THROUGH EFFECTIVE INSTITUTIONAL CHANGE [Internet]. Bryant Research; 2023. Available from: https://www.bryantresearch.co.uk/insights/institutional-change
3. Ringe N, Victor JN, Carman CJ. Bridging the information gap: legislative member organizations as social networks in the United States and the European Union. University of Michigan Press; 2013.
4. Thomas PEJ. Across Enemy Lines: a Study of the All-Party Groups in the Parliaments of Canada, Ontario, Scotland and the United Kingdom [Internet]. White G, editor. [Ann Arbor, United States]: University of Toronto (Canada); 2016. Available from: http://proxy.library.adelaide.edu.au/login?url=https://www.proquest.com/dissertations-theses/across-enemy-lines-study-all-party-groups/docview/2026754364/se-2
5. Hammond SW. Congressional Caucuses in National Policymaking. JHU Press; 2001. 272 p.
6. McGee ZA. The systematic impact of intraparty factions in the U.S. House of Representatives [Internet]. The University of Texas at Austin; 2021 [cited 2023 Jul 26]. Available from: https://repositories.lib.utexas.edu/handle/2152/87813
7. Clarke AJ, Volden C, Wiseman AE. The Conditional Lawmaking Benefits of Party Faction Membership in Congress [Internet]. Working Paper. https://my. vanderbilt. edu/alanwiseman/files/2022/06 …; 2022. Available from: https://sites.lafayette.edu/clarkeaj/files/2023/01/clarke_volden_wiseman_220907.pdf
8. Zelizer A. Talking Shops: The Effects of Caucus Discussion on Policy Coalitions. Am J Pol Sci [Internet]. 2022; Available from: https://onlinelibrary.wiley.com/doi/abs/10.1111/ajps.12636
9. Zelizer A. How responsive are legislators to policy information? Evidence from a field experiment in a state legislature. Legis Stud Q. 2018 Nov;43(4):595–618.
10. Zelizer AP. Legislating While Learning: How Staff Briefings, Cue-taking, and Deliberation Help Legislators Take Policy Positions [Internet]. Wawro GJ, editor. [Ann Arbor, United States]: Columbia University; 2018. Available from: http://proxy.library.adelaide.edu.au/login?url=https://www.proquest.com/dissertations-theses/legislating-while-learning-how-staff-briefings/docview/2041015660/se-2
11. Zelizer A. Is Legislative Persuasion Real? Evidence from Four Re-analyses of Three Legislative Field Experiments [Internet]. 2022. Available from: https://adamzelizer.files.wordpress.com/2022/01/is-legislative-persuasion-real.pdf
12. Camp MJ, Schwam-Baird M, Zelizer A. The Limits of Lobbying: Null Effects from Four Field Experiments in Two State Legislatures. Journal of Experimental Political Science. 2023 Feb 8;1–12.
13. APGAW. APGAW FINANCIAL STATEMENT 2021-2022 [Internet]. 2022. Available from: https://apgaw.org/wp-content/uploads/2022/12/APGAW-Financial-Overview-2021-22.pdf
14. European Parliament. DECLARATION OF FINANCIAL INTERESTS IN CONNECTION WITH THE POLITICAL ACTIVITIES OF INTERGROUPS: Year 2021 [Internet]. 2022. Available from: https://www.europarl.europa.eu/erpl-app-public/mep-documents/DFI/intergroup/9/3ce29e99-34c4-4679-a718-7c80d5c28afd_1681313109480.pdf
15. Corbett R, Jacobs F, Shackleton M. European Parliament. London, UNITED KINGDOM: John Harper Publishing; 2011.
16. Landorff L. Finding Allies: The Intergroup as Bridging Social Capital. In: Landorff L, editor. Inside European Parliament Politics: Informality, Information and Intergroups. Cham: Springer International Publishing; 2019. p. 109–34.
17. Nedergaard P, Jensen MD. The anatomy of Intergroups – network governance in the political engine room of the European Parliament. Policy Stud. 2014 Mar 4;35(2):192–209.
18. Carpendale M. Does Sentience Legislation help animals? [Internet]. Animal Ask; 2022. Available from: https://www.animalask.org/post/does-sentience-legislation-help-animals
19. Butterworth A, Richardson M. A review of animal welfare implications of the Canadian commercial seal hunt. Mar Policy. 2013 Mar 1;38:457–69.
20. Fisheries and Oceans Canada. Government of Canada. 2016 [cited 2023 Aug]. Statistics on the seal harvest. Available from: https://www.dfo-mpo.gc.ca/fisheries-peches/seals-phoques/seal-stats-phoques-eng.html
21. Ministry of Fisheries, Hunting & Agriculture. UPDATED DATA TO: MANAGEMENT AND UTILIZATION OF SEALS IN GREENLAND, Addendum to: White Paper on Management and Utilization of Seals in Greenland (April 2012) [Internet]. Government of Greenland; 2015. Available from: https://www.ft.dk/samling/20141/almdel/gru/bilag/31/1512565.pdf
22. de Klerk, Suné. SEAL HARVESTING IN NAMIBIA: A CRITICAL ANALYSIS [Bachelor of Laws]. THE UNIVERSITY OF NAMIBIA; 2013.
23. Taylor K. Ten years of REACH - An animal protection perspective. Altern Lab Anim. 2018 Dec;46(6):347–73.
24. ECHA. The use of alternatives to testing on animals for the REACH regulation. European Chemicals Agency; 2011. Report No.: ECHA-17-R02-EN.
25. Meschik T, Senft B, Rabitsch A, Troxler J, Baumgartner J. Rinderexporte aus der Europäischen Union in Drittstaaten - Daten und Herausforderungen. WIENER TIERÄRZTLICHE MONATSSCHRIFT. 2020 Jan 1;107:15–28.
26. European Commission. REPORT FROM THE COMMISSION TO THE EUROPEAN PARLIAMENT AND THE COUNCIL on the application of Regulation (EC) No 1523/2007 banning the placing on the market and the import to, or export from, the Community of cat and dog fur, and products containing such fur [Internet]. European Commission; 2013. Report No.: COM(2013) 412 final. Available from: https://eur-lex.europa.eu/LexUriServ/LexUriServ.do?uri=COM:2013:0412:FIN:EN:PDF
27. Johnson SR. Herald-Tribune. 2006. EU plans to ban items made with cat, dog fur. Available from: https://www.heraldtribune.com/story/news/2006/11/21/eu-plans-to-ban-items-made-with-cat-dog-fur/28512998007/
28. Donnellan L. The Cat and Dog Fur Regulation: A Case Study on the European Union’s Approach to Animal Welfare. Liverp Law Rev. 2018 Jul 1;39(1):71–97.
29. Springlea R. Economic evaluation of the transition to cage-free housing on the EU egg and pigmeat industries [Internet]. Animal Ask; 2023. Available from: https://www.animalask.org/post/economic-evaluation-of-the-transition-to-cage-free-housing-on-the-eu-egg-and-pigmeat-industries
30. Loeb J. Late change to sentience bill criticised. Vet Rec. 2022 Apr;190(7):260.
31. Farm Animal Welfare Committee. Opinion on CCTV in slaughterhouses [Internet]. Farm Animal Welfare Committee; 2015. Available from: https://assets.publishing.service.gov.uk/government/uploads/system/uploads/attachment_data/file/400796/Opinion_on_CCTV_in_slaughterhouses.pdf
32. Defra. Banning UK sales of ivory: Summary of responses and government response [Internet]. 2018. Available from: https://assets.publishing.service.gov.uk/government/uploads/system/uploads/attachment_data/file/696474/banning-ivory-consult-sum-resp.pdf
33. Cannon J. Mongabay. 2017. U.K. is the world’s biggest exporter of legal ivory, data analysis shows. Available from: https://news.mongabay.com/2017/08/u-k-is-the-worlds-biggest-exporter-of-legal-ivory-data-analysis-shows/
34. Collins A, Cox C, Pamment N. Culture, conservation and crime: regulating ivory markets for antiques and crafts. Ecol Econ [Internet]. 2017; Available from: https://www.sciencedirect.com/science/article/pii/S0921800916308515
35. Goldsmith Z. Conservatives. 2018. End of Live Animal Exports for Slaughter Could Be a Step Closer. Available from: https://www.zacgoldsmith.com/news/end-live-animal-exports-slaughter-could-be-step-closer
36. Raab D. Conservatives. 2020. Celebrating a success for the Conservative Animal Welfare Foundation. Available from: https://www.dominicraab.com/news/celebrating-success-conservative-animal-welfare-foundation
37. Case P. Farmers Weekly. 2023. UK government drops bill to end live animal exports. Available from: https://www.fwi.co.uk/news/farm-policy/uk-government-drops-bill-to-end-live-animal-exports
38. Springlea R. Animal welfare during transport: A first look [Internet]. Animal Ask; 2023. Available from: https://www.animalask.org/post/animal-welfare-during-transport-a-first-look
39. Ares E. Live Animal Exports [Internet]. House of Commons Library; 2019. Report No.: Briefing Paper 8031. Available from: https://researchbriefings.files.parliament.uk/documents/CBP-8031/CBP-8031.pdf)
40. Bowles D. RSPCA. UK set to become the first European country to ban live animal exports. Available from: https://www.rspca.org.uk/-/blog-uk-to-ban-live-animal-exports
41. Why the UK Government must legislate on provisions in the Kept Animals Bill. Compassion in World Farming, Humane Society International/UK, RSPCA, Four Paws UK, Battersea Dogs & Cats Home, World Animal Protection, Dogs Trust, Conservative Animal Welfare Foundation, and Labour Animal Welfare Society; 2023.
42. Department for Environment, Food and Rural Affairs. Improvements to animal welfare in transport: Summary of responses and government response [Internet]. UK Government; 2021. Available from: https://assets.publishing.service.gov.uk/government/uploads/system/uploads/attachment_data/file/1011728/animal-welfare-in-transport-consultation-response.pdf
43. Conservative Animal Welfare Foundation. Conservative Animal Welfare Foundation. 2022. Three Animal welfare bills received Royal Assent on 28 April! These new laws are: Animal Welfare (Sentience) Act, Animals (Penalty Notices) Act, Glue Traps (Offences) Act. Available from: https://www.conservativeanimalwelfarefoundation.org/legislation-policy-bills/animal-welfare-bills-received-royal-assent/
44. Cox V. Glue traps. Charity Entrepreneurship; 2020.
45. Pritchard C. BBC News. 2012. Are you never more than 6ft away from a rat? Available from: https://www.bbc.com/news/magazine-20716625
46. DirectLine Group. DirectLine Group. 2023. Ratflation: Councils tackled 618 rodent infestations a day in 2022. Available from: https://www.directlinegroup.co.uk/en/news/brand-news/2023/17052023.html#:~:text=Local%20authorities%20dealt%20with%20225%2C430,pest%20control%20visits%20to%20homes

Great post. I run an animal rights SPG in a Catalan left-wing party. I can keep you updated on the results.
Thank you very much, I would love to hear anything you learn :)