Crossposted on Substack.
Introduction
I talk to many (prospective) organisers about strategy for running local and national EA and AI Safety groups, so I thought it would be worth writing down what I see as the core function of these organisations. I will call this the “Three Pillars”, referring to foundational field-building activities that not only produce immediate value but also allow organisers to upskill, so they can build even more impressive projects on top of their baseline activities.
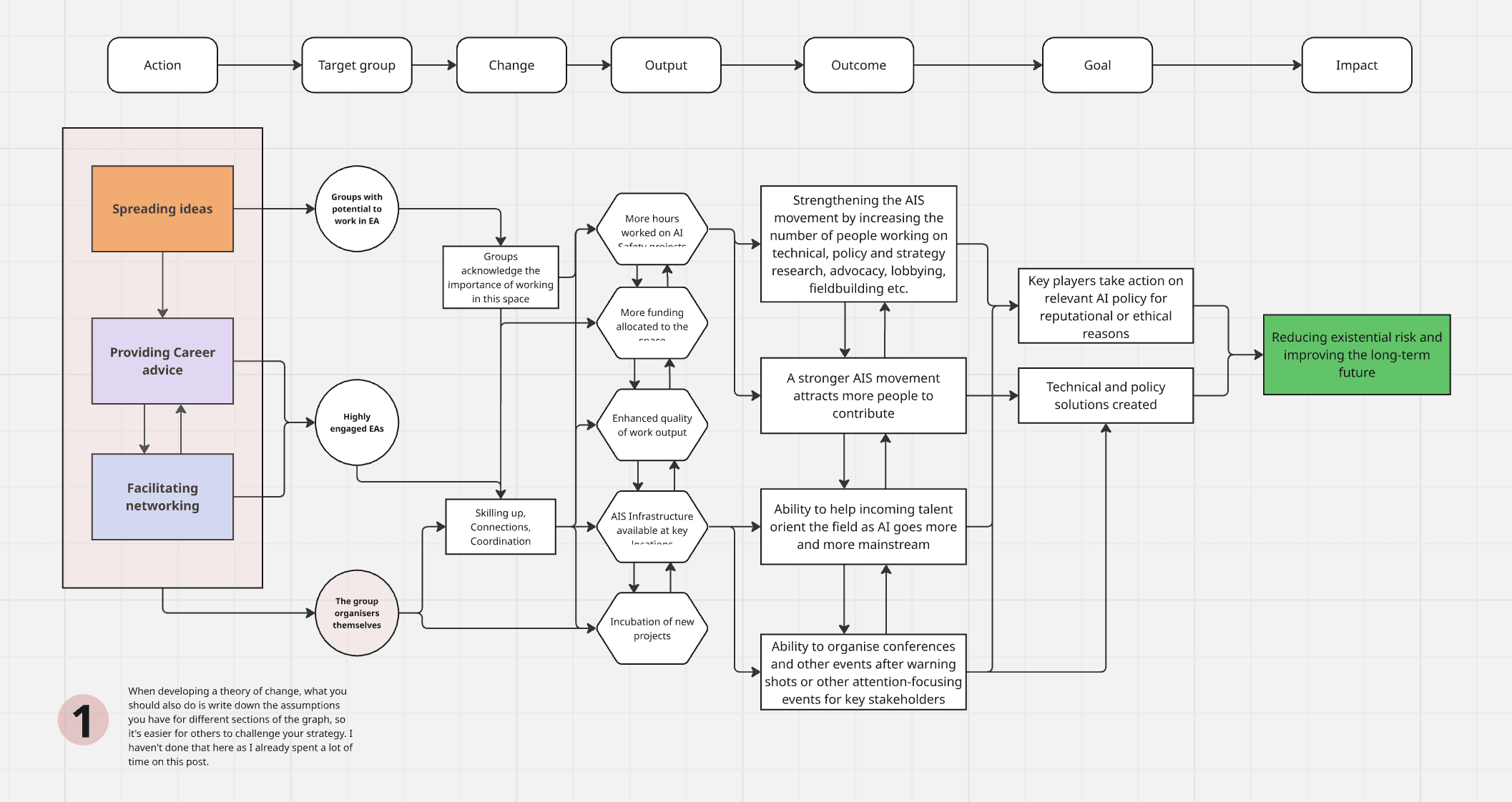
Subscribe to Building CapacityOverview of the theory of change
Click here to zoom in on the graph.
Actions & target audiences
Spreading ideas
This is how you will get new members to your community. The way most groups do this is through running courses, which have a strong track record of introducing people to key ideas, based on which some of them will eventually take significant actions. I say ‘some of whom’ because the distribution of future impact from people who take these courses tends to be quite heavy-tailed, meaning that a small number of people will be responsible for most of the impact. My general base rate is that roughly 1–5 people will eventually transition into EA or AIS work for every 100 people who take an introductory course, depending on how selective you are.[1]
Accordingly, it makes sense to focus on the most motivated and talented people who participate[2] in your courses, and to otherwise expect most others to slowly fizzle out of your community.[3] I think organisers often feel bad unnecessarily about low retention, or at least I know I have.
Hackathons are also a good way of getting people to engage with your ideas, and it’s possible that on average they attract people who are more ambitious. What’s difficult is that hackathons are more costly to run, especially if you have to rent a venue as well.
Providing support and advice for new and old community members
Speaking of those who are highly motivated, it is crucial that you follow up with people who seem talented and have been seriously engaging with your group’s ideas. I usually ask my course facilitators about whom I should reach out to. Having these 1-1s will be the first step in helping people join your community, so it’s good to be welcoming as well as providing them with useful advice on what to do next. If you come across an opportunity that would be a good fit for them, you should personally encourage them to apply.
It’s also important to keep in touch with your older members. I check on people every 4–6 months, depending on how much time I have and how big a priority I think it is to support them. One mistake I made in the past was assuming that once a community member got into a selective program (or even a job), they had “made it” and my work was finished. You can still provide a lot of value to these people, as they might feel stuck after the program ends or struggle in their supposedly high-impact role.
If you are just about to start a community, the very first thing you want to do is figure out if there are people already at your location who have engaged with AI Safety. The low-hanging fruit here is looking at public databases and writing to CEA’s events team to ask them to send you the names and emails of people who have attended an EAG(x) event from your country and consented to having their information shared. You can also be much more thorough in your search if you want to. Also see this great post on what some of the other checkboxes a new group should try to tick.
Facilitating networking
By now, you have mapped the whole community at your location and have a CRM of people who have consented to have their information stored. You should do your best to connect those with relevant goals and backgrounds so that they can support each other's career transitions. There are a couple of different ways to do this, but otherwise I won’t expand too much on them here:
- I often do this at the end of my career 1-1s; this helps the person keep their momentum.
- Paper discussions: this is a good way to facilitate learning about AI Safety and provide an opportunity for members to meet each other, without them having to commit to a multi-week course.
- Social meetups: these are generally also geared towards the existing members of the community. I think it’s useful to pick a theme for each event, but they also do not necessarily have to be more than a casual hangout. (Read more about running events here.)
- EAG(x) conferences: as opposed to the other events, you are not the organiser, but it is crucial to get your motivated members to apply to them. These events are currently the best way to network in both EA and AI Safety.
- EA Summits are a lower barrier-to-entry version of EAGx conferences, both in terms of their target audience and resources needed on behalf of the organisers. I think they are great and in most cases should be prioritised instead of retreats.
- Tech solutions: the EA DC group uses Donut on Slack; some groups have a directory of people. I’m sure there are more techy solutions, but I haven’t used them. Recommendations are welcome!
- Newsletters: most national groups that have paid organisers maintain one. This is also relevant for your other pillars, as you want to share your upcoming courses and any other relevant opportunities, such as job openings, conferences etc.
What shouldn’t serve as a foundational pillar
Things that do not work well
Introductory talks
Many groups do this, and I have done a couple myself. This is a tangible way to expose people to your message, and one can feel a great sense of accomplishment if the talk goes well. Unfortunately, the effort spent organising the event and preparing for the talk is, in most cases, not worth the limited impact it achieves. This is because many people can watch a talk and be inspired by it, but then they will go on to live their lives as usual. I’m not saying you can’t get someone promising to come up to you after the talk, but if you are aiming to attract such people, there are more time- and cost-effective ways to do that.
An improved version of the usual intro talks is a framing where you are explicitly pitching your course, and much of the talk is about why it’s awesome, giving people an explicit call-to-action at the end to sign up. Most of the impact such a talk will achieve is getting people to come to your course. Still, based on the data we currently have about post-talk sign-up rates[4], they are not high enough to justify the effort behind these events.
Potential exceptions
Here are some cases where it could still make sense to do such intro talks:
- You would like to practice public speaking.
- You have already given a bunch of these, so you can just “wing it” without having to prepare. You still have to organise and promote the event, so I’m still not sure if it’s worth it.
- If it’s not you or your colleagues who have to organise the event, the case is slightly stronger. If you have been asked to give a talk by an external party, you might want to do it for the sake of nurturing the relationship. I would only do this with more professional groups, as if the event organisers do a poor job of running and promoting the event, your time is wasted.
- If the event is well organised and has prestige, you should ask to have pictures taken of you so you can use the content on the organisation’s social media page — this might have more impact than the talk itself.
- If it’s not you or your colleagues who have to organise the event, the case is slightly stronger. If you have been asked to give a talk by an external party, you might want to do it for the sake of nurturing the relationship. I would only do this with more professional groups, as if the event organisers do a poor job of running and promoting the event, your time is wasted.
One version of these intro events that would be worth trying is if an international organising team can secure a high-profile speaker and stream a course-pitching talk, with local organisers hosting watch parties all over the world.[5] This saves time on preparing the talk and adds more prestige to the event. In addition to streaming the talk, you should hold a networking session afterwards, and scout for promising attendees whom you can personally invite to take your course.
A difficulty with this is that different groups might have their courses start at different times, which is one more reason you should join course coordination efforts if you can!
Introductory calls
To clarify ahead of time, here I’m talking about giving career advice to people who are completely new to EA or AI Safety. You should absolutely provide career advice to those who have engaged with your course.
Some organisations put conscious effort into doing outreach behind their career advice towards people who haven’t really engaged with their content. This is tempting to do as it provides a lower bar for entry compared to asking people to commit to a multi-week course. Similarly to hosting a talk, it’s also quite tangible, so one can proudly mention this in their upcoming report. The problem is that the main value such a discussion provides is getting people to sign up to your intro course afterwards. This is because they will have to engage with your content more deeply anyway if they are going to eventually transition their career. Unfortunately, most people you talk to this way won’t sign up for your course afterwards, especially if it’s 2+ weeks after you connected.
Exceptions
- If you get to introduce someone who is very talented (or has a high net worth, etc.) to your content, this is still likely worth doing in terms of expected value.
- If the person naturally reaches out to you instead of coming through your active marketing, it’s worthwhile because these people tend to already have some context on what you are doing, often having engaged with 80k’s materials. Building up the courage to cold email your organisation shows a much higher level of commitment compared to doing a 30-minute call with someone who saw your leaflet.
Organising retreats
I think most local communities shouldn’t prioritise retreats for reasons I outlined in this short post.
Connecting with Academia
I suspect some organisers will disagree with me on this, but I’m sceptical of the value behind networking with academics who don’t already engage with AI Safety. The promise behind this is that if you can influence a professor to change their research direction towards AI Safety or EA-adjacent topics, that would have a huge impact. And it probably would. The problem is that there are a lot of different incentives pulling these researchers into different directions, such as what they can get funding for, having already committed years to another research direction, where they can publish, academia politics etc. This makes it really hard to counterfactually influence this group.
Another thing one can try to push for is integrating an AIS course into the university curricula. I’m also sceptical of this for the following reasons:
- This is generally hard to do, even if you have a high standing at your university because you work there. Especially as a student, this can become a large time sink.
- Even if you succeed, you won’t have full control over the content. This can lead to diluting what AIS is.
Even if you have full control over the content (e.g. because you are the professor teaching it), the students will be less motivated to deeply engage with the course, given that they are doing it for credits.[6] Part of the reason AIS university clubs work so well is that people who sign up for their reading groups decide to sacrifice their free time.
Exceptions
- To be clear, getting onto large mailing lists at universities is still awesome. This is because even if there is a low open-rate, due to the sheer scale, you should expect to attract some people. If you are not a student group, this might be harder to do, but it’s likely worth writing some cold emails to university staff.
- PhD students
- Especially those who are just about to start, should be much easier to influence compared to professors, and somewhat less so than undergrads. Getting them to pivot should be on average more valuable than more junior people, given the likelihood of short timelines. However, I still just recommend purposefully advertising your intro course to this group, as opposed to something more elaborate.
- Academics who are already aligned with your group's goals
- You definitely want to connect with them, if only to learn what they are doing and potentially secure future mentors for your group members or yourself if you want to do research.
- I’m uncertain about what the bar should be for “already aligned”.
- Academic labs that have received funding to conduct AIS research and professors who teach or have developed relevant courses are a no-brainer.
- Apart from them, it might be worth talking to academics who work in adjacent fields, such as mechanistic interpretability, to secure them as mentors, even if they don’t have context on AI Safety otherwise.
- You can still cold-email professors to see if they would allow you to pitch your group before the start of their lecture. This might be worth it if you are a student who is on campus, but I still worry about the sign-up rates you would get afterwards. Others likely have more insight into the value behind this than me.
Collaborating with civil society
This is an unfortunate one.
I’m recommending that you stay more inward-focused and prioritise your own programmes rather than trying to co-create initiatives with other NGOs in your city. The reason is simple: most local NGOs are ineffective. If they weren’t, we wouldn’t need EA in the first place.
They also tend to prioritise talent much less than your group does, and there is also often significant inferential distance between you and them.
A concrete example is co-organising hackathons with multiple tracks. Existential risk reduction will usually sound strange or abstract next to something like AI in healthcare. Participants naturally gravitate toward what feels familiar, where they think they have a better chance of doing well or winning a prize. Groups that have tried this kind of setup (including my own) were unhappy with the outcomes.
In principle, you could try to bridge this gap with introductory talks or framing sessions, but I’ve already argued above why those approaches tend not to work well.
Exceptions
Some organisations genuinely optimise for talent. If you can connect with civil society groups that work with talented individuals (e.g. organisations running academic camps for math competition winners) it’s worth exploring whether there’s a way to expose that group to your ideas. I have seen some discussions around outreach to MENSA groups, but I’m not sure any groups have had success with this.
Things that are outside of scope
Many of the projects I list below can be great depending on your network, skills, and location. The reason I don’t see them as part of the foundations is that these take more experience and context to run well. You also already need a strong track record to get funding for them.
- Visitor programs
- Conferences
- Research fellowships
- Large-scale comms work
- etc.
Many prospective organisers tell me that they want to run such programs, and I love that they are thinking big! But let’s learn to walk before we start running!
If you are new to fieldbuilding or haven’t done adjacent work, I recommend spending at least half a year doing things that have already been “tried and tested” by the community.
This is to build experience and understanding of the local landscape. I doubt that you will have the same idea about what ambitious project to run after 6 months of organising, compared to when you just started out.
Exception
If you already have a strong track record in fieldbuilding (which people most often get from organising university, city, or national groups), you can start off with a different project instead of doing local CB. A good example of people at Impact Academy, which has already built a strong track record in Sweden before turning their eyes to India to run a highly-selective fieldbuilding program.
On lobbying and advocacy work
This is worth clarifying explicitly, since people running AIS groups often want to do it. Funders such as Coefficient Giving, Kairos, or EAIF don’t consider this kind of work to be fieldbuilding, so you can’t use their money for it. Groups such as LTFF, SFF or Non-linear might fund it, but you want to be explicit about what you are doing, and that it’s not fieldbuilding.
Conclusion
Taken together, the Three Pillars framework describes a way of building capacity over time. Running courses, supporting people as they progress, and facilitating networking reliably produce value while helping organisers develop the skills, judgment, and local context needed for more complex projects later.
Many of the activities discussed above can be impactful in the right circumstances, but they tend to work best once these foundations are in place. If you’re unsure what to prioritise, defaulting to the pillars is a robust starting point that helps you learn what works in your context and what to try next.
Related readings
- A Playbook for New EA Groups
- Your group needs all the help it can get (FBB #1)
- Against (most) community retreats (FBB #12)
- ^
Though it’s worth noting that we don’t have robust data on how to do selection well; we only have data on selecting for engaged participants. The latter claim is from BlueDot, but I couldn’t quickly find the link on their blog.
- ^
I say “participate” instead of “graduate” because sometimes people will drop out who are otherwise really motivated. It’s crucial to follow up with these people in a 1-1 call.
- ^
You will occasionally encounter people who aren’t taking these ideas seriously but are keen to stick around “for the vibes.” Usually these people drop off eventually, but sometimes you’ll need a difficult conversation with them.
- ^
In marketing terms these are called conversion rates, but let’s avoid that label because people are often tempted to paint our communities as cults. (:
- ^
Apart Research is doing this with hackathons already, and it seems to be working well.
- ^
This is just an anecdote, but I heard from someone at a top university that, despite the TAs having a good understanding of x-risks, the course didn’t produce many highly engaged students—the students generally didn’t engage deeply.
